×
Акции
Сервис
  • Ремонт УЗИ аппаратов
  • Ремонт мониторов пациента
  • Ремонт наркозных аппаратов
  • Ремонт ИВЛ аппаратов
  • Ремонт дефибрилляторов
  • Ремонт УЗИ датчиков
  • Ремонт операционных ламп (хирургических светильников)
  • Ремонт эндоскопического оборудования
  • Ремонт операционных столов
  • Ремонт компьютерных томографов
  • Ремонт рентген оборудования
  • Ремонт МРТ аппаратов
  • Ремонт маммографов
Обучение
Кейсы
Статьи
Комплексное оснащение
Компания
  • О компании
  • Новости
  • Отзывы
  • Карьера
  • Лицензии
  • Реквизиты
Контакты
    +7 (499) 495-48-21
    +7 (499) 495-48-21
    E-mail
    info@medford.ru
    Адрес
    • г. Москва, Ленинский пр-т, д.146
    • г. Екатеринбург ул. Малышева 51, офис 1907
    • г. Махачкала проспект Имама Шамиля 34г
    Режим работы
    Пн - Пт: с 9:00 до 19:00
    Медфорд
    От поставки до бесперебойной 
    работы медтехники
    iLivTouch
    Аппарат для эластографии печени
    iLivTouch
    Philips
    • Ультразвуковая диагностика
      Ультразвуковая диагностика
      • УЗИ аппараты
      • Датчики для УЗИ      
        • Конвексные датчики УЗИ
        • Линейные датчики УЗИ
        • Внутриполостные датчики УЗИ
        • Микроконвексные датчики УЗИ
        • Секторные фазированные датчики УЗИ
        • Карандашные УЗИ датчики
        • Чреспищеводные датчики УЗИ
      • Тележки для УЗИ
      • Принтеры для УЗИ
      • Источники бесперебойного питания
    • Гибкая эндоскопия
      Гибкая эндоскопия
      • Видеоэндоскопические системы
      • Эндоскопы      
        • Колоноскопы
        • Гистероскопы
        • Цистоскопы
        • Гастроскопы
        • Бронхоскопы
        • Энтероскопы
        • Уретроскопы
        • Дуоденоскопы
        • Холедохоскопы
        • Сигмоидоскопы
        • Риноларингоскопы
      • Видеопроцессоры
      • Мониторы эндоскопические
      • Источники света
      • Мойки для эндоскопов
      • Эндоскопические смотровые столы
      • Тележки эндоскопические
    • Жесткая эндоскопия
      Жесткая эндоскопия
      • Эндоскопические стойки
      • Мониторы для жесткой эндоскопии
      • Помпы для эндоскопических операций
      • Аспираторы-ирригаторы
      • Осветители эндоскопические
      • Видеопроцессоры для жесткой эндоскопии
      • Электрохирургические блоки для эндоскопии
      • Инсуффляторы
      • Лапароскопы
    • Лучевая диагностика
      Лучевая диагностика
      • Рентгеновские аппараты
      • Портативные рентген аппараты
      • Рентген аппараты типа С-дуга
      • Аппараты КТ
      • Маммографы
      • Ангиографы
      • Флюорографы
      • Денситометры
      • Дополнительное рентген оборудование      
        • Негатоскопы
        • Детекторы
        • Дозиметры радиации
        • Рентгеновская плёнка
        • Оцифровщики рентгеновских снимков
        • Рентгенопрозрачные столы
        • Проявочные машины для рентгеновских плёнок
        • Рентгенозащитные окна
        • Системы компьютерной радиографии
        • Мониторы для рентгенографии
        • Инжекторы для ангиографов
        • Инжекторы для КТ аппаратов
        • Термопринтеры рентгеновских снимков
    • Анестезиология и реанимация
      Анестезиология и реанимация
      • Наркозно-дыхательные аппараты
      • Аппараты ИВЛ
      • Мониторы пациента
      • Дефибрилляторы
      • Инфузионные насосы
      • Инкубаторы для новорождённых
      • Концентраторы кислорода
      • Дополнительное оборудование      
        • Компрессоры для НДА
        • Компрессоры для ИВЛ аппаратов
        • Испарители анестетиков
        • Небулайзеры для ИВЛ аппаратов
    • Хирургическое оборудование
      Хирургическое оборудование
      • Операционные столы
      • Отсасыватели хирургические
      • Операционные микроскопы
      • Светильники хирургические
      • Консоли хирургические
      • Аппараты электрохирургические
      • Эвакуаторы дыма
      • Лазеры хирургические
      • Ультразвуковые хирургические аппараты
    • ЛОР оборудование
      ЛОР оборудование
      • ЛОР-комбайны
      • ЛОР-кресла
      • Эндоскопы для оториноларингологии
      • ЛОР-видеосистемы
      • Аппараты ЭХВЧ для ЛОР
      • Дополнительное ЛОР оборудование      
        • Эхосинускопы
        • ЛОР микроскопы
        • ИК излучатели
        • УЗ ЛОР аппараты
        • ЛОР аспираторы
        • ЛОР ирригаторы
        • Налобные осветители
        • Массажеры
        • Ларингостробоскопы
        • ЛОР небулайзеры
        • Системы для исследования вестибулярного аппарата
        • Футляры для стерилизации
    • Магнитно-резонансная томография
      Магнитно-резонансная томография
      • Аппараты МРТ
      • Катушки для МРТ
      • Допоборудование для МРТ      
        • ИБП для МРТ аппаратов
        • Серверы хранения данных для МРТ аппаратов
        • Инжекторы для МРТ аппаратов
        • Мониторы пациента для МРТ
        • Программное обеспечение для МРТ аппаратов
    • Гинекологическое оборудование
      Гинекологическое оборудование
      • Кольпоскопы
      • Гинекологические кресла
      • Отсасыватели гинекологические
      • Гинекологические светильники
      • Гинекологические столы
      • Акушерские кровати
      • Фетальные мониторы
      • Гинекологические комбайны
      • Аппараты ЭХВЧ для гинекологии
      • Хирургические УЗ-аппараты
    • Ветеринарное оборудование
      Ветеринарное оборудование
      • Ветеринарные УЗИ аппараты      
        • Ветеринарные УЗИ датчики
      • Ветеринарная анестезиология и реанимация      
        • Наркозно-дыхательные аппараты ветеринарные
        • Ветеринарная инфузионная техника
        • Ветеринарные мониторы пациента
      • Ветеринарная лучевая диагностика      
        • Ветеринарные компьютерные томографы
        • Рентген аппараты для ветеринарии
      • Лабораторное оборудование для ветеринарии
      • Хирургическое оборудование для ветеринарии
      • Ветеринарные МРТ аппараты
      • Ветеринарная эндоскопия
    Каталог
    По всему сайту
    По каталогу
    Войти
    0 Сравнение
    0 Избранное
    0 Корзина
    УЗИ аппараты НДА ИВЛ Жесткая эндоскопия Гибкая эндоскопия Хирургическое оборудование Бренды
    iLivTouch Medford VET
    Медфорд
    Каталог
    По всему сайту
    По каталогу
    Войти
    0 Сравнение
    0 Избранное
    0 Корзина
    Медфорд
    Телефоны
    +7 (499) 495-48-21
    E-mail
    info@medford.ru
    Адрес
    • г. Москва, Ленинский пр-т, д.146
    • г. Екатеринбург ул. Малышева 51, офис 1907
    • г. Махачкала проспект Имама Шамиля 34г
    Режим работы
    Пн - Пт: с 9:00 до 19:00
    0
    0
    0
    • Кабинет
    • 0 Сравнение
    • 0 Избранное
    • 0 Корзина
    • Бренды
    • Акции
    • Сервис
      • Сервис
      • Ремонт УЗИ аппаратов
      • Ремонт мониторов пациента
      • Ремонт наркозных аппаратов
      • Ремонт ИВЛ аппаратов
      • Ремонт дефибрилляторов
      • Ремонт УЗИ датчиков
      • Ремонт операционных ламп (хирургических светильников)
      • Ремонт эндоскопического оборудования
      • Ремонт операционных столов
      • Ремонт компьютерных томографов
      • Ремонт рентген оборудования
      • Ремонт МРТ аппаратов
      • Ремонт маммографов
    • Компания
      • Компания
      • О компании
      • Новости
      • Отзывы
      • Карьера
      • Лицензии
      • Реквизиты
    • Статьи
    • Информация
      • Информация
      • Кейсы
      • Статьи
      • Новости
      • Отзывы
    • Контакты
    +7 (499) 495-48-21
    • Телефоны
    • +7 (499) 495-48-21
    • info@medford.ru
      • г. Москва, Ленинский пр-т, д.146
      • г. Екатеринбург ул. Малышева 51, офис 1907
      • г. Махачкала проспект Имама Шамиля 34г
    • Пн - Пт: с 9:00 до 19:00
    Главная
    Сервис
    Типичные неисправности Mindray WATO и их решения. Troubleshooting

    Типичные неисправности Mindray WATO и их решения. Troubleshooting

    Типичные неисправности Mindray WATO и их решения. Troubleshooting
    Сервис

    Наш телеграм-канал: https://t.me/medfordservice


    Содержание:

    1. Что необходимо сделать первым делом?
    2. Пневматические схемы НДА
    3. Неисправности

    Что необходимо сделать первым делом?

    Сначала указывается серийный номер аппарата, затем версия программного обеспечения, которую необходимо сфотографировать, т.к. существует множество проблем, вызванных программным обеспечением.
    Зафиксировать логи технической сигнализации / Физической сигнализации /настройки, особенно логи регистрации возникновения проблемы.
    Получить уточняющую информацию о проблеме от врача. Например, частота возникновения проблемы? Что делает врач, когда возникает проблема? Проблема в давлении в дыхательных путях или дыхательном объеме?
    Необходимо задать вопрос на предмет аномалий во время тест на герметичность.


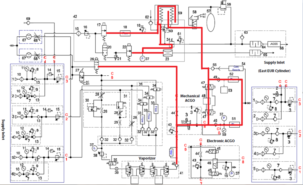
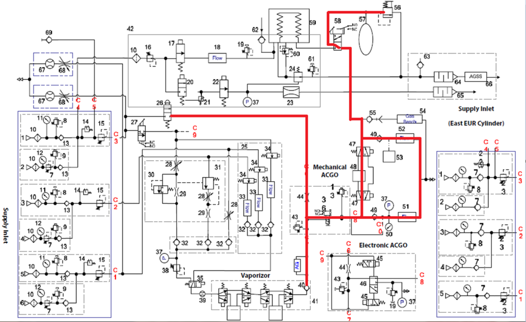
    Пневматические схемы НДА

    Ручная вентиляция
    31.png

    Аппаратная вентиляция

    32.png

    Неисправности

    Проблема 1
    ⚠️ Проблема: При включении устройство переходит в режим обновления программного обеспечения.
    ? Причина: сломана мембранная клавиатура аппарата.
    Проблема 2
    ⚠️ Проблема: На экране монитора появилась аварийная ошибка "RT Clock not exist".

    ? Причина: Это ошибка программного обеспечения на аппаратах с версиями ПО 04.10.00 и 04.10.01, обновите программное обеспечение хост-системы до 04.11.00 или новее.

    Проблема 3
    ⚠️ Проблема: Аппарат не может идентифицировать модуль AG.

    ? Причина: Сначала убедитесь, что вы выбрали модуль AG при заводском обслуживании. Затем убедитесь, что в настройках системы для параметра "Использование газа" установлено значение "Выключено".

    Проблема 4
    ⚠️ Проблема: Сбой калибровки O2

    ? Причина: Проверьте срок годности датчика O2. Проверьте показания датчика O2. Перейдите в меню: заводское обслуживание >> диагностический тест >> отображение каналов кондиционирования воздуха >> вентилятор (Factory maintenance >> Diagnostic test >> Display A/D channels >> Ventilator)

    33.png
    34.png


    Проблема 5
    ⚠️ Проблема: при механической вентиляции возникает шум в аппарате, когда сильфон опускается.

    ? Причина: такая проблема встречается у одностороннего клапана, который является частью впускного узла и трехходового клапана. поэтому, если вы столкнетесь с этим, вам следует заменить неисправную сборку.

    35.png


    115-009001-00 Узел впуска O2

    115-016954-00 трехходовой клапан

    Дополнительно

    Дополнительная вкладка, для размещения информации о статьях, доставке или любого другого важного контента. Поможет вам ответить на интересующие покупателя вопросы и развеять его сомнения в покупке. Используйте её по своему усмотрению.

    Вы можете убрать её или вернуть обратно, изменив одну галочку в настройках компонента. Очень удобно.

    • Комментарии
    Загрузка комментариев...
    Назад к списку
    • Все публикации 57
      • Интервью 4
      • Оборудование 12
      • Опции 16
      • Про клиники 4
      • Сервис 21
    Подпишитесь на рассылку наших новостей и акций
    Подписаться
    Подписаться
    на новости и акции
    Связаться с нами
    +7 (499) 495-48-21
    +7 (499) 495-48-21
    E-mail
    info@medford.ru
    Адрес
    • г. Москва, Ленинский пр-т, д.146
    • г. Екатеринбург ул. Малышева 51, офис 1907
    • г. Махачкала проспект Имама Шамиля 34г
    Режим работы
    Пн - Пт: с 9:00 до 19:00
    info@medford.ru
    • г. Москва, Ленинский пр-т, д.146
    • г. Екатеринбург ул. Малышева 51, офис 1907
    • г. Махачкала проспект Имама Шамиля 34г
    Категории
    Каталог
    Акции
    Бренды
    Сервис
    Оснащение медицинского кабинета
    Компания
    О компании
    Новости
    Отзывы
    Карьера
    Лицензии
    Реквизиты
    Информация
    Кейсы
    Статьи
    Новости
    Отзывы
    Помощь
    Условия оплаты
    Условия доставки
    Гарантия на товар
    Вопрос-ответ
    © 2026 Medford.ru
    Конфиденциальность
    Оферта
    Главная Каталог 0 Корзина 0 Избранные Кабинет 0 Сравнение Акции Контакты Услуги Бренды Отзывы Компания Лицензии Документы Реквизиты Блог Обзоры